TP.MS3663S.PB765 как уменьшить подсветку
Телевизионное шасси TP.MS3663S.PB765 применяется в различных моделях LCD телевизоров бюджетного класса. Внешний вид:
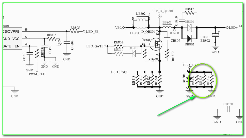
Согласно схемы процедура уменьшения тока подсветки на шасси TP.MS3663S.PB765 заключается в увеличении номинала токового датчика, подключенного к шине LED_FB. На схеме это резисторы R837…R839
На самой плате они (предположительно) находятся ЗДЕСЬ:
Необходимо выпаивать эти резисторы по одному и контролировать результат при помощи мультиметра.
Примечание:
Данный взяты из интернета и, возможно, требуют проверки. Если у Вас имеется дополнительная информация- можете сообщить на нашем ФОРУМЕ.
Схема шасси TP.MS3663S.PB765 находится на ЭТОЙ странице



