TELEFUNKEN TF-LED40S28T2 ремонт подсветки, не светодиоды!
Привет друзья!! 🙂
Статья была написана в знаменательный день- оказывается 18 апреля это всемирный день радиолюбителя!!
И статья получилась особенная- я сейчас расскажу Вам как сложившиеся стереотипы могут ввести в заблуждения и направить диагностику по ложному следу, который стоил лишних затрат времени 🙂
Итак, поехали…
В начиналось вполне банально- телек TELEFUNKEN TF-LED40S28T2
Неисправность? Ну конечно-же темный экран!! При включении на экране что-то вроде видно, но звука нету. В общем ни что не предвещало ничего неожиданного…. Ладно, будем вскрывать…
Тут тоже ничего необычного: два модуля- майн и источник питания с драйвером подсветки
Источник питания называется CVB42001
Майн называется CV9202H-TPW
Эх, знать-бы тогда что в нижнюю фотку уже парочка неисправных деталек случайно угодила… 🙂
Ну да ладно… Дальше все, вроде-бы, стандартно- проверка напряжений на выходе подсветки в дежурном и рабочем режимах. В дежурке было что-то там порядка +40V, а при включении- ничего не изменилось!! Первая мысль- емкость на выходе. С виду, вроде, неплохой, однако прибор показал увеличенный ESR
Ура! «Легкий хлеб»! Меняем- результат не поменялся… Вот тебе на…
И вот тут-то как раз и срабатывает первый стереотип: изначальный расчет был на то, что все будет как обычно- или емкость в LED драйвере, или корыто разбирать и планки менять.
В данном-же случае «что-то пошло не так» и это озадачило… Даже, наверное, правильнее сказать внесло путаницу в дальнейших действиях…
Вроде-бы маршрут направления дальнейшей диагностики вполне логичен- надо проверить цепи управления микросхемы драйвера подсветки. Однако мысли где-то затерялись и в голову лезет лишь одно: а причем тут конденсатор на выходе? Как это он мог повлиять на работоспособность микросхемы?..
Микросхема светодиодного драйвера называется BIT3260, на цепях управления при включении появляется что-то около 1.8V. И это привело к тому, что дальше было выбрано очередное ложное направление- нет чтобы, дураку, режимы управления LED драйвером по даташитам уточнить, я занялся поисками этой микрухи по платам-донорам…
Дальше спас случай- оказались у меня в наличии исправные потроха от како-то 39-ти дюймового телевизора (матрас был кокнутый, а название телека я уже и не помню).
Источник питания там был CVB39003
Я отлично помнил что он полностью рабочий, разъемы полностью совпадают. Думаю я зачем я буду микросхему из него выдирать, может быть попробовать его целиком туда засунуть? Сказано- сделано! БП включился, телек заработал, подсветки нет…
Блин, ничего не понял… Что и тут драйвер не работает? Ведь как сейчас помню что подсветка на доноре включалась, просто матрас был убит.
Ладно, подключаю этот БП к родному майну ( к матрице, естественно, не подключался). Включаю- подсветка пошла!!! Проверяю цепи управления микросхемы BIT3260- должно быть +5V.
Выходит с майна сигнал на включение где-то затерялся!
Какая первая мысль? Все верно- прошивка!! Тут выяснилось что, оказывается, у меня в коллекции Телепузовских прошивок-то и нет!
С одной стороны это печально, но сыграло на руку:
* во-первых и так уже запутался окончательно, время было позднее и поиски прошивок решил отложить до завтра.
* во-вторых выяснил что нужно создавать коллекцию по этому бренду.
И вот тут-то до меня, наконец-то и дошло что была совершена глупейшая с моей стороны ошибка— нужно было изначально все внимательно просмотреть! И ведь сам сколько раз это советовал новичкам, но сам и попался! Ну что-же теперь поделать… «И на старуху бывает проруха»!
Достаем свой «волшебный глаз»
И на тебе- на майне конденсатор лопнувший обнаруживается
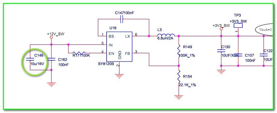
Схемка на этот майн у меня имеется, находится она ВОТ ЗДЕСЬ.
Оказывается этот кондер установлен на входе DC/DC преобразователя 3V3.
Так как он на входе, на микросхему повлиять не должен, а вот по цепи +12V он запросто мог перегрузку создать. Вроде-бы пазл начинает потихоньку складываться… 🙂
Он даже выгорел, бедолага, да так, что еще и дорожки под ним пострадали
Пардон за качество фотки- это и не фотка даже, а скрин с программы USB- микроскопа. Плюс ко всему еще и флюс был не отмыт. Так, ладно, кондер заменил, поехали дальше…
А дальше выяснилось что по цепи коммутации ON/OFF пара транзисторов отправилась в мир иной. В первую очередь был пробит Q8, вот он на схеме:
Q1 тоже не открывался. Короче говоря, заменил их оба. На самой плате они находятся вот здесь:
И… Уф, можно выдохнуть спокойно- все заработало, и подсветка пошла, и звук появился.
Бонусом, конечно-же еще и ток уменьшил, в общем ремонт можно считать законченным
Вот ведь как бывает… Вроде-бы изначально все выглядит стандартно, объем работ примерно понятен, но когда что-то пошло не по намеченному плану, то сразу и мысли путаться начинают, и ложное направление выбираешь… Эх, как говориться, «век живи-век учись», ну а дальше Вы знаете… 🙂
Вот такой вот у нас немного не стандартный ремонт подсветки приключился на этот раз!
Заходите на ФОРУМ, обсудим!














