MSD3463-T5C2 как уменьшить подсветку
Телевизионный модуль MSD3463-T5C2
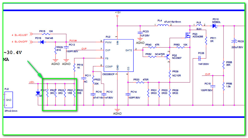
Схема LED- драйвера приводится на картинке ниже:
Согласно схемы: за ток подсветки отвечает 5 ножка микросхемы OB3350CP. Подписана она FB. К ней привязана цепт параллельно-включенных низкоомных резисторов PR20…..PR27. Они являются токовым датчиком.
Соответственно для того чтобы уменьшить ток— необходимо увеличить общий номинал токового датчика. То есть выпаиваем эти резисторы по одному и контролируем результат мультиметром. Визуально на плате эти резисторы находятся возле разъема подключения светодиодных планок (см. картинку)
Примечание:
* Изображения взяты из сервис-мануала шасси MSD3463-T5C2
* Если у Вас имеются вопросы- заходите на наш ФОРУМ



