MSD3463-T8C1 как уменьшить подсветку
Моноплата MSD3463-T8C1 применяется в основном в телевизорах Philips, Toshiba и некоторых других. Внешний вид:
Картинка из интернета
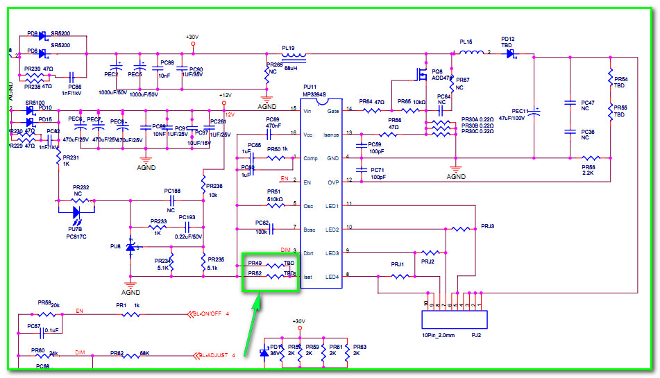
Драйвер светодиодной подсветки на данном модуле выполнен на микросхеме mp3394. Согласно даташита на эту микросхему- за ток подсветки отвечает вывод 6 микросхемы (ISET). К нему относительно «Общего» подключены резисторы. Номинал обычно колеблется в пределах 10к…20к.
Для уменьшения тока подсветки их необходимо увеличить примерно в 1,5-2 раза.
На схеме эти резисторы обозначаются R49, R52
Примечания:
* У нас на сайте имеется также и Схема и мануал шасси MSD3463-T8C1
* Если у Вас имеются какие-то вопросы (и не только по подсветке)- заходите на наш ФОРУМ


