Econ EX32HT007B пропадает звук
Привет, друзья!!! 🙂
Поступил в ремонт телек с диагнозом пропадает звук, и называется он Econ EX32HT007B
Ремонт получился достаточно простой, но подозреваю что он из разряда «типовухи», так что усаживайтесь поудобнее- уверен что данная инфа будет полезной. 😎
Итак, поехали… 😉
Аппарат с периферии, работает со спутника по AV-входу. При включении звук был прекрасный и телек отправился на электропрогон…
Минут через 40 звук пропал. Ни с кнопок ни с пульта громкость не включалась (отображение информации на экране присутствует). Вскрываем!! 🙂
Вот что у нас имеется внутри:
Майн называется TP.MS3663S.PB818
Схема этого майна у нас имеется- если кому нужна то вот ссыль: СХЕМА TP.MS3663S.PB818. А микруха которая в УНЧике применяется носит фамилию CSY1281AER
Даташита на неё в инете почему-то не нашлось… Странно, однако… Версий несколько- возможно производители из Поднебесной её откуда-то слямзили и название поменяли. Или (может быть, тоже не исключено) какая-то секретная космическая разработка которую они «палить» не хотят…
Впрочем- не важно: у нас схема включения имеется, вот она:
Достаем «напряжометр»- питалово присутствует. Что дальше? Проверять присутствие сигнала на входах и выходах? В принципе это не сложно- наушник или ослик. Ну для начала, думаю, посмотрю что у нас на выходе наушников происходит и подключил наушник в соответствующее гнездышко. Звук присутствует! Вытаскиваю наушник из разъема- и в динамиках звук пошел!
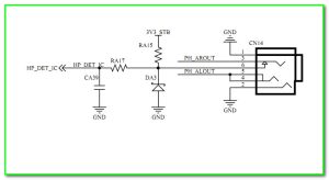
Опаньки… «Курим» дальше схему и видим следующее:
Блин, все-таки старая закалка никак не отпускает… 🙂 Мы как-то привыкли к тому что в кинескопных телеках (да и в прочей аппаратуре) гнездо наушников обычно всегда к выходу УНЧ привязывается. Ну типа выход на уши через всякие там гасящие резисторы берется с выхода УНЧ и при этом основные динамики блокируются. Никак не могу привыкнуть что во многих современных телеках вся система через проц завязана… Видите на схеме стрелочку на 6-м ПИНе? К ней привязана цепочка из вольт-добавки на резике RA15 и затем все это дело уходит куда-то там под загадочным названием HP_DET_IC.
И по факту вся эта вся фигня уходит на процик на 72-ю ногу.
Что в результате у нас получается: в разъеме наушников присутствует контактная пара, которая сообщает процессору о том, что при подключении наушников надо вырубить УНЧ. Ну мы же все знаем что любые контакты иногда могут и не контачить!!
Вопрос- а где он на разъеме? По схеме там 6 контактов должно быть, по факту 5. Пробуем прозванивать- все в «в воздухе висят» и лишь пара из них имеют сопротивление на другие размере 100…150 Ом относительно друг друга. Пробуем вставить наушник- один из контактов подключается к «общему». Ага- по ходу это он и есть!!!
Выпаиваем гнездо наушников и пробуем этот самый контакт перемкнуть напрямую к «общему»:
Опять-же как пробуем? Сначала без подключения- звука нет, потом замыкаем пинцетом- звук пошел! УРА, УРА!!. Можно ставить перемычку!!!
Лишнее подтверждение догмы:
Радиотехника это наука о контактах: или его нет там где он нужен, или он есть там где он не должен быть
Ну и под конец- в качестве бонуса, мы ему еще и ток подсветки немного уменьшим- выбросим один из резиков токового датчика:
Думаю что достаточно будет удалить один резистор номиналом 1R5. Так я и поступил 🙂
На этом разрешите закончить, удачи в ремонтах, а если есть вопросы- заходите на наш ФОРУМ!!!









