CV512H-A50 как уменьшить подсветку
Моноплата CV512H-A50. Внешний вид:
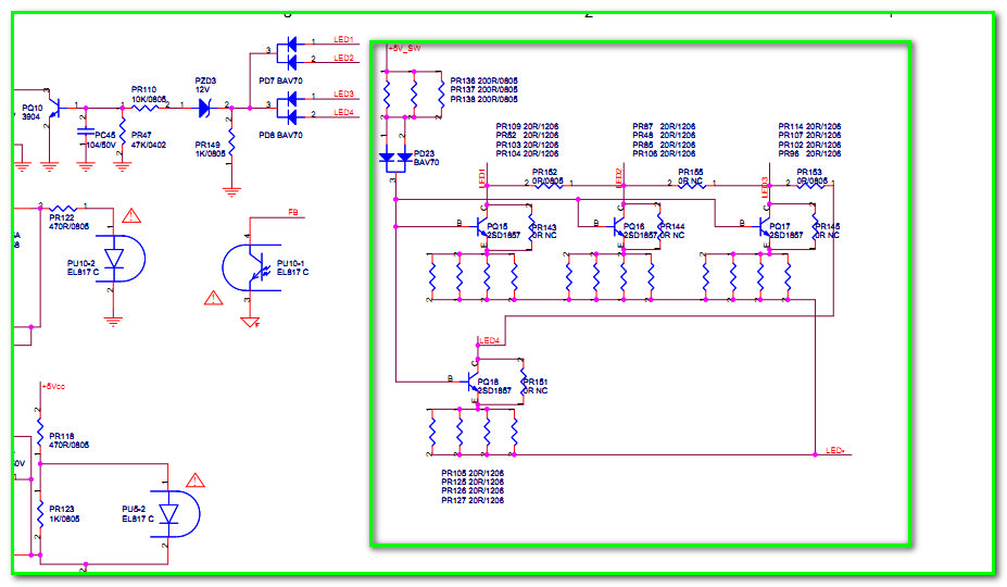
Согласно схемы подсветка может быть разбита на 4 независимых канала с ключевыми транзистрами и токовыми датчиками на каждом из них.
Однако все они имеют один общий мощный резистор, который и необходимо увеличивать с целью уменьшения тока подсветки. Визуально он находится здесь:
Примечания:
* Изображения взяты в открытых источниках интернета
* У нас на сайте имеется также и схема шасси CV512H-A50
* Если у Вас имеются вопросы или Вы обнаружили неточность- заходите к нам на ФОРУМ



